交「托」給政府?
政經時事#13

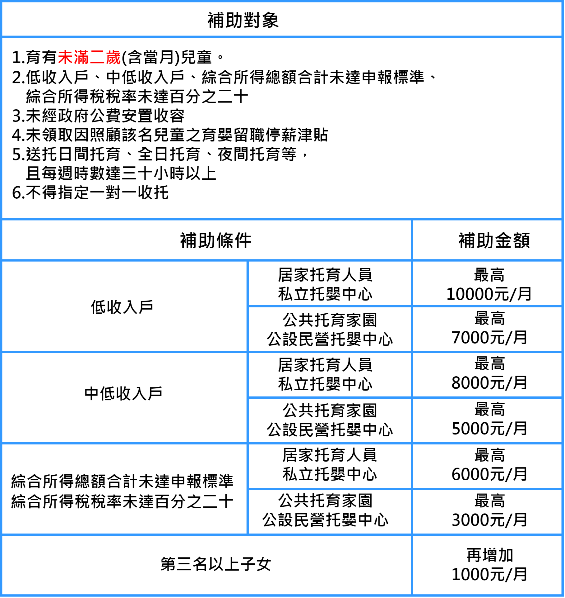
少子化是台灣目前面臨的一大難題。行政院在上週三(8/1)推行新的托育制度,引起家有幼兒的家長們關注。更擔心實行新制後,每個月的補助會減少,加重生活的負擔。
以下將幫讀者們整理新的托育補助

↑新版托育補助(8/1開始實施)
※0~2歲送托準公共化機構者,2歲以上5歲未滿時就讀私立幼兒園,政府 會補助到家長付費不超過每月4,500元
而針對5歲以上孩童就讀幼兒園有另一套補助方式。實施期程規劃自107學年度(107年8月)於6都以外縣市先行辦理,108學年度推動至全國
p.s 目前5歲以上孩童就讀「公立」幼兒園都是免「學費」

※非營利幼兒園:相較於私幼,公幼費用較便宜,但會有放寒暑假、收托 時間難配合等問題,因而政府推動非營利幼兒園
以下也將整理六都的托育補助
台北市


新北市

桃園市

台中市

台南市及高雄市維持與中央相同,不再另行補助
筆者觀點
俗話說「兒童是國家未來的主人翁」,而台灣目前又正面臨少子化,該如何提高生育率、使孩子成長茁壯,是政府不得不處理的課題。
筆者認為,推行補助不是指「讓政府幫你養孩子」,而是指「在政府能力所及下,幫助孩童成長」。低薪、物價,使得許多人對於養育新生命望之卻步,也是因此,推行一系列補助,希冀能減輕父母親們的壓力。
窮有窮的養法、富有富的養法,但筆者相信,孩子們在成長的過程中,最需要的不是外在的物質生活,而是父母親全心全意地陪伴。
參考資料:
托育補助→行政院新聞
https://www.ey.gov.tw/Page/9277F759E41CCD91/6f2b094b-a35b-4cab-bf6a-925d58c12c95
非營利幼兒園→彭婉如基金會
https://www.pwr.org.tw/service/preschool
六都托育補助
台北市社會局
https://dosw.gov.taipei/News_Content.aspx?n=6CA16D3397A7A302&sms=72544237BBE4C5F6&s=6769A808E0BB70E9
新北市社會局
桃園市社會局
台中市社會局
